-
XR9213是一款宁波高效电流模式升压转换器 1.2MHz 5V/2A输出
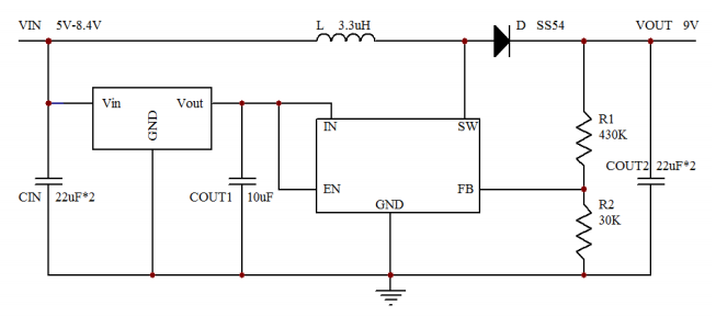
发布时间:2024-08-05XR9213是一款高效电流模式升压转换器 1.2MHz 5V/2A输出General DescriptionThe XR9213 is a high efficiency current-mode boost converterwith a...
查看详情 -
1.2MHz,5V-2.4A输出电流,宁波升压转换器XR9225
发布时间:2024-07-301.2MHz,5V-2.4A输出电流,升压转换器XR9225General DescriptionThe XR9225 is a high efficiency current-mode boost converterwith a fixe...
查看详情 -
XR9225 1.2MHz 高效的宁波电流模式升压转换器 5V/2.4A输出电流
发布时间:2024-07-17XR9225 1.2MHz 高效的电流模式升压转换器 5V/2.4A输出电流General DescriptionThe XR9225 is a high efficiency current-mode boost converterwit...
查看详情 -
1.2MHz,5V 2A输出电流,宁波升压转换器XR9213
发布时间:2024-07-171.2MHz,5V 2A输出电流,升压转换器XR9213General DescriptionThe XR9213 is a high efficiency current-mode boost converterwith a fixedo...
查看详情



服务热线
公司地址:
公司邮箱: