• 100V的宁波异步降压型DC-DC转换器XR3820

    发布时间:2024-08-02

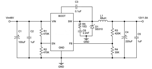
    100V的异步降压型DC-DC转换器XR3820概述XR3820是一款输入耐压可达100V的 异步降压型DC-DC转换器,内置高位NMOS,内阻仅有400mΩ,可提供1.5A的持续带载能力,系统转换效率可达95%以上。具备高性能的负载响应能...

    查看详情

服务热线

0755-86003350

公司地址:

深圳市宝安区西乡街道前进二路149号智汇创新中心A座8层803室

公司邮箱:

cxwenli@126.com

扫码查看手机版

Copyright © 2026 深圳市迅瑞创芯科技有限公司 粤ICP备17163104号