-
宁波单节锂离子电池充电管理芯片 YX4066 带OVP保护功能 防电池反接
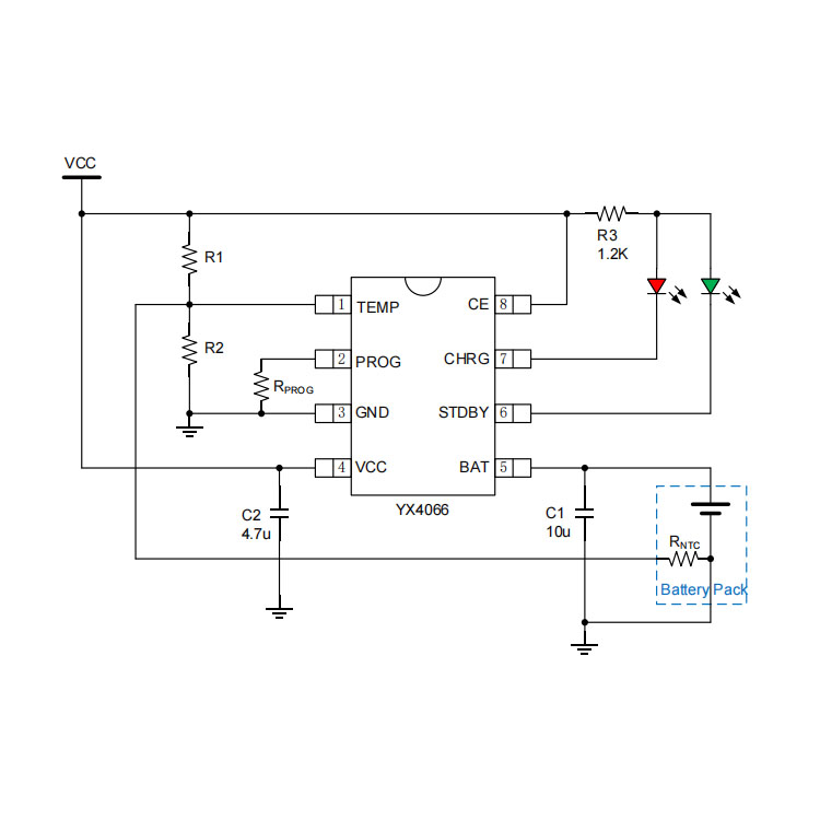
发布时间:2022-05-13单节锂离子电池充电管理芯片 YX4066随着消费类产品越来越多,同时如接口的热拔插效应,造成了部分资源产品的损失,USB口的热拔插会产生大于5V的瞬间尖峰电压,如6V,7V或者更高,瞬间的尖峰电压会损坏电路中其他芯片电路,打坏芯片,...
查看详情
单节锂离子电池充电管理芯片 YX4066随着消费类产品越来越多,同时如接口的热拔插效应,造成了部分资源产品的损失,USB口的热拔插会产生大于5V的瞬间尖峰电压,如6V,7V或者更高,瞬间的尖峰电压会损坏电路中其他芯片电路,打坏芯片,...
查看详情